2025年12月天府融媒常态化传播月度优稿
2025-12-29 09:28:59 来源:四川记协网
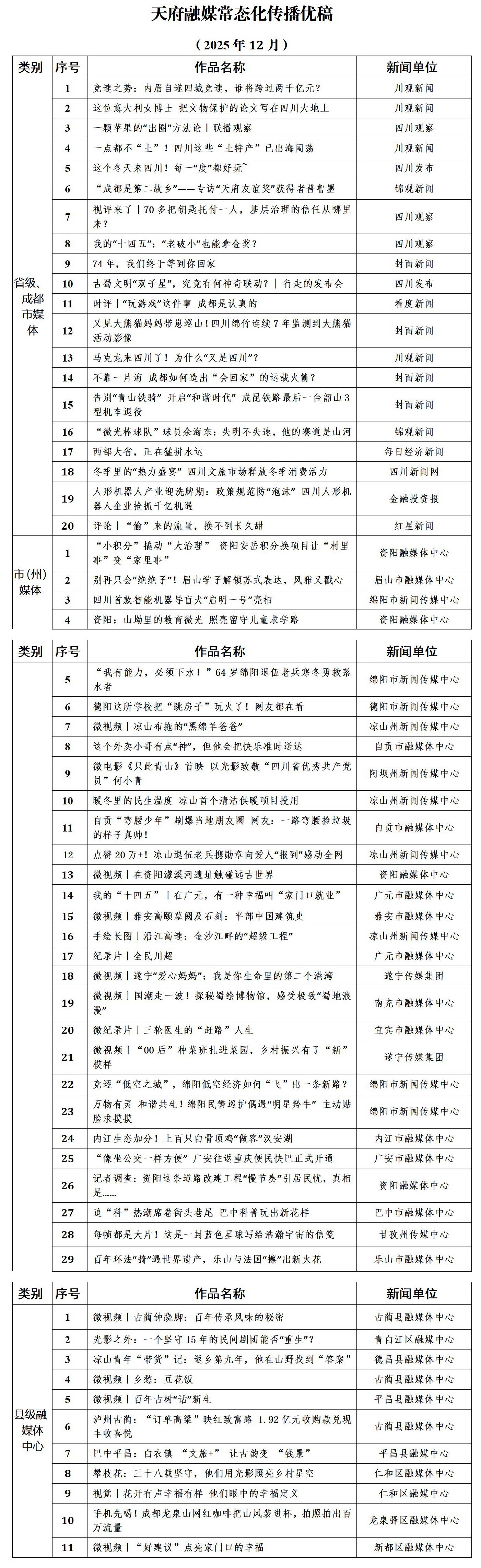
根据《关于开展天府融媒常态化传播优稿推选工作的通知》,天府融媒联合体指导组办公室组织天府融媒联合体轮值内容官,会同省记协评奖评优部,对2025年12月天府融媒联合体常态化传播的396条稿件进行了推选,共推选出60篇(件)优秀作品。现通过天融数治APP及四川记协网公布如下。

根据《关于开展天府融媒常态化传播优稿推选工作的通知》,天府融媒联合体指导组办公室组织天府融媒联合体轮值内容官,会同省记协评奖评优部,对2025年12月天府融媒联合体常态化传播的396条稿件进行了推选,共推选出60篇(件)优秀作品。现通过天融数治APP及四川记协网公布如下。
