关于四川省第五届生态环境新闻奖获奖作品名单的公示
2026-03-27 15:57:04 来源:四川记协网
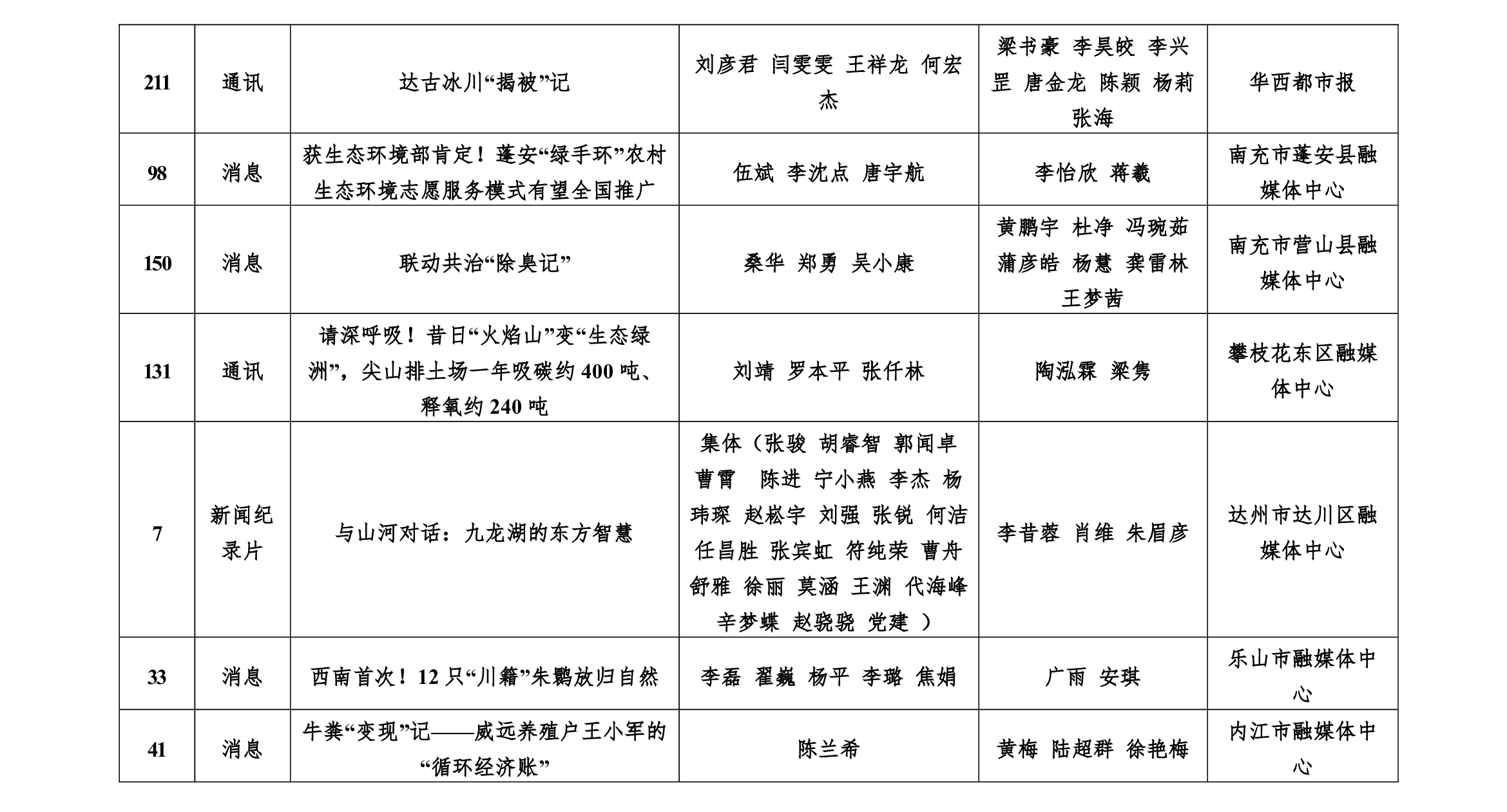
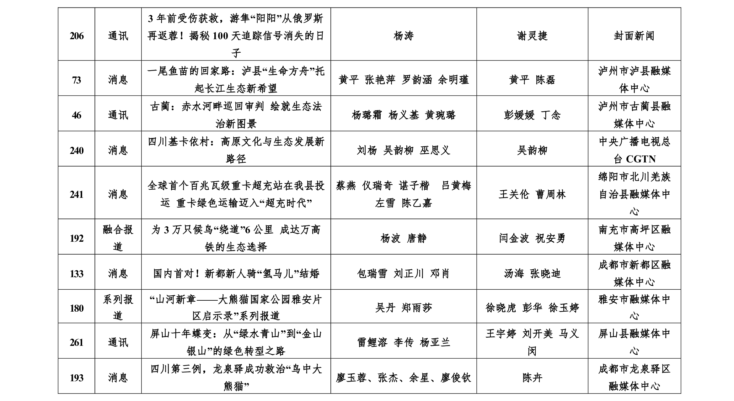
根据第五届四川生态环境新闻奖评选工作总体方案,通过单位推荐(自荐)方式共征集到291件生态环境宣传优秀新闻作品,由相关领域专家组成的评审组对作品进行了评审,共评选出41件作品获奖。特等奖1件、一等奖5件、二等奖10件、三等奖25件。
现将拟获奖作品进行公示,公示期为2026年3月27日—2026年3月31日。
联系人:曲明望;联系电话:028 - 86969774
2026年3月27日







根据第五届四川生态环境新闻奖评选工作总体方案,通过单位推荐(自荐)方式共征集到291件生态环境宣传优秀新闻作品,由相关领域专家组成的评审组对作品进行了评审,共评选出41件作品获奖。特等奖1件、一等奖5件、二等奖10件、三等奖25件。
现将拟获奖作品进行公示,公示期为2026年3月27日—2026年3月31日。
联系人:曲明望;联系电话:028 - 86969774
2026年3月27日






